关于教育公平问题的研究
一、纵向时间维度上的教育公平
教育公平的观念源远流长,追求教育公平是人类社会古老的理念。
从历史上看,古希腊的大思想家柏拉图在其《理想国》中最早提出“开放式社会和自由教育的民主思想”等教育公平的思想,亚里士多德则首先提出通过法律保证自由公民的教育权利。在2500多年前我国古代的大教育家孔子就曾主张并实行“有教无类”的朴素教育民主思想。近代西方资产阶级致力于寻求教育公平,18世纪末,教育公平的思想已在一些西方国家转化为立法措施,在法律上确定了人人都有受教育的平等机会。而我国自古代隋朝建立的科举考试制度同样也体现了一种教育公平的理念。到了近现代的西方社会,又在不同的时期大致出现了三种不同的教育公平观,它们就是保守主义的教育公平观、自由主义的教育公平观和激进主义的教育公平观。1949年,新中国成立之后,《共同纲领》便确定了“民族的、科学的、大众的”新民主主义的教育方针,体现了新中国重视社会公平、教育公平的基本价值。[1][14]
其实,要理解教育公平就要先弄清楚“何为公平?”
公平属于伦理范畴,体现了一种价值判断。公平并不等于平等,公平与平等不是一个概念,在英文中,公平是“justic”,而平等是“equality”。同时,公平与平等又存在着密切联系,平等是公平的载体,公平是对某事物是否平等的一种价值判断。
要弄清公平的含义,首先必须清楚什么是平等。
汉语中的“平等”一词源于佛教用语。佛教认为宇宙本质皆为一体,一切法与众生本无差别,故曰平等。成书于东晋的《涅经》第三卷中有“如来善修,如是平等”的说法。在小农经济汪洋大海的中国,“平”与“等”的思想由来已久,“不患寡而患不均”。但是,乃至西方近代平等观念(equality)传入,人们才发现,中国人几千年梦寐以求的均平,尚不是真正的平等。在西方,柏拉图提出了公正,但公正是等级内的平等,并不是真正之平等。真正提出平等之概念者,是法国启蒙思想家卢梭。马克思曾高度赞扬了卢梭的平等思想,马克思认为,平等是消除阶级社会造成的不平等,而人的智力、能力等天赋差异是不能消除的,因为这是每个人充分自由发展的必要条件。具体来说,平等的涵义,可分类为两个方面,一是自然平等,即平等与不平等起因于自然,是自然造成的,比如性别、人种、身材、相貌、智力、能力等方面的平等与不平等,具有不可选择性,是不能进行道德评价的,它们无所谓善恶、应该不应该。二是社会平等,即平等与不平等起源于社会方面,是由于人们的自觉活动造成的,如贫富、贵贱、受教育程度等差异,是可以选择的,也是可以进行道德评价的。
因此,公平包括两个方面,即人类拥有基本权利的平等与非基本权利的不平等。从而,教育公平也体现在两个方面,即人类受教育的基本权利的平等与受教育的非基本权利的不平等。第一方面是指人们接受教育的基本权利的平等,是体现了一种对作为现代社会每个人发展所必需的教育资源的平等享有权及对更高级教育利益的竞争机会权;第二方面是指人们接受教育的非基本权利的不平等,则体现了人们对更高级教育利益的竞争结果权。其中,第一方面是第二方面的前提。故《辞海》对“公平”是这样定义的:“作为一种道德要求和品质,指按照一定的标准(道德、政策等)、正当的秩序合理地待人处事,是制度、系统、重要活动的重要道德性质”。
由此可见,公平是一个历史的范畴,它既以一定的历史关系为前提,又随着历史关系的改变而使自身的内容发生变化。同时,历史又以其独特的把握人与人之间的基本准则赋予公平范畴,使它具有历史的继承性和内涵上的延续性。我们不应该将教育公平凝固化,它在理论上是抽象的,而在实践中是具体的。[21]
所以,教育公平是社会公平的一种表现,是一定社会给予全体社会成员自由、平等地选择和分享当时、当地各层次公共教育资源的一种教育发展状态。事实上,教育公平应至少包括教育权利平等与教育机会均等两个基本方面。
教育权利平等是指每个人都享有平等的受教育的权利,这项权利已经列入我国宪法和教育法,受法律保护。具体来讲,包括以下几个方面:一是受教育的法权的平等;二是接受国家义务教育的权利平等;三是接受高等教育的机会均等。教育机会均等主要包括入学机会均等、受教育过程平等、三是学业成就均等。[18]
而在《教育公平,牵动两会代表委员心》:我国“十五”计划中有关教育指导思想第一次提出教育公平这一概念。什么是教育公平?教育公平是社会公平价值在教育领域的延伸和体现,包括教育权利平等和教育机会均等两个基本方面。[19]
因此,我们可以说,教育公平是一个历史范畴,在不同的国家和不同的历史时期有着不同的含义。它既是对社会现实的一种反映,也是对社会现实的一种超越,是社会现实与教育理想的统一,具有特定的历史意义,包括它的历史合理性和历史局限性。
通过历史分析,我们可以这样界定教育公平:所谓教育公平,是指国家对教育资源进行配置时所依据的合理性的规范或原则。这里所说的“合理”是指要符合社会整体的发展和稳定,符合社会成员的个体发展和需要,并从两者的辨证关系出发来统一配置教育资源。
具体来说,教育公平的内涵可以分为三个层次:(1)确保人人都享有平等的受教育的权利和义务;(2)提供相对平等的受教育的机会和条件;(3)教育成功机会和教育效果的相对均等,即每个学生接受同等水平的教育后能达到一个最基本的标准,包括学生的学业成绩上的实质性公平及教育质量公平、目标层面上的平等。其中,“确保人人都有受教育的机会”是前提和基础,“提供相对平等的受教育机会和机会”是进一步的要求,也是“教育成功机会”和“教育效果相对均等”的前提。而通常,这三个层次被概括为:起点公平、过程公平和结果公平。
此外,对教育公平的正确认识还包括:教育公平的发展有一定的相对性和追求教育公平与追求教育效率是统一的这两个方面。
第一、教育公平的发展有一定的相对性。
这是因为,在这个世界上不存在不受限制、完全意义上的绝对公平,它必然依赖一定的社会条件的存在,受社会生产力的发展水平和人们对教育公平观念的认识程度的影响而产生变化。原始社会的教育公平是一种涉及全体成员的低层次的公平;在奴隶社会和封建社会,教育则成为一种特权被局限于一小部分人中间,广大劳动人们的子女极少有受正规教育的权利和机会;工业社会以来,教育才逐渐走向大众,人们对教育公平的认识才慢慢经历了从起点的公平、过程的公平到结果的公平。因此,教育公平是人们追求的永恒理念,是人类奋斗的方向与目标。
第二、追求教育公平与追求教育效率是统一的。
在社会现代化的发展过程中,公平与效率往往处于难以兼得的冲突状态。教育发展也面临着类似的困境。但与社会、经济领域不同的是,教育领域的这一矛盾有其自身的特殊性。研究表明,在教育阶段,这两者的目标是高度重合的。即在不同的发展阶段中,教育公平问题的特征和重心是不同的。在发展初期,最重要的是普及教育,保障广大儿童平等地接受教育的权利。在教育初步普及之后,追求的是教育过程中的公正待遇和更高的教育质量,即对教育品质的追求。因此,在教育权利平等的前提下,我们还必须经过高度筛选、分流的教育制度,着重考虑经济的合理性,要求在资源配置和教学过程中,平等地对待每一个学生,让他们享受平等的教育;同时,又以承认个体差异、发展的不平衡为前提,给每一个儿童提供另外不同的教育,使其个性得到充分的发展。从而最终保证他们教育过程中的公正待遇和教育质量。
事实上,进入21世纪后,西方学术界便提出了“给每一个人平等的机会,并不是指名义上的平等──机会平等,而是要肯定每一个人都能受到适当的教育,而且这种教育的进度和方法是适合每个人的特点的”的观点,这也就意味着教育公平是使学生最大限度地获取知识,并突出学生作为个体所具有的个性。[20]
二、横向多视角下的教育公平
(一)公共经济学视野中的高等教育公平。
与社会公平的概念一样,教育公平也是一个历史的、发展的和相对的概念。
从历史上看,教育资源分配方式大体上经历了三个历史阶段的变化:
(1)权力公平阶段。主要指在封建社会。(2)能力公平阶段。正是在这个意义上,高等教育的公平与效率得到了最大程度的统一。(3)金钱公平阶段。
从社会与政府的角度来看,按缴纳学费的多少享受不同的高等教育资源由此迅速地为世界大多数国家所接受,成为高等教育资源分配的一种重要形式。瑞典著名教育家托尔斯顿·胡森指出:机会均等并不能保证学生在教育过程中受到公平的教育。即使受到公平的教育,由于客观存在的学生之间的差异,也很难取得公平的教育结果。因此,“教育公平”的概念,从最初的“入学机会公平”发展到了“教育过程公平”和“教育结果公平”。为了达到教育结果的公平,胡森要求人们对处境不利的学生给予更多的帮助,即给予“补偿教育”。
对高等教育产品的提供的讨论应该建立在公共产品理论基础上,相关概念已在经济学领域得到了广泛的运用。对公共产品的分类一般有三种:纯公共产品和准公共产品的分类;混合产品(mixed goods)和公共中间品(public intemediate);整个社会共同消费的公共产品和地方性公共产品。公共经济学的视野也就是从产品或公共产品的角度。所谓高等教育公平,就是保证所有能够从高等教育中利益的人,不管其社会经济地位、种族与宗教背景如何,居住在何处,都应该接受高等教育。
评价高等教育公平的主要指标:洛伦兹(Lorenz)曲线与基尼(Gini)系数等指标。[4]
(二)从法社会学视角分析。
从法社会学的视度对和谐社会背景下的教育公平问题进行探析,也就是通过立法提供较为可行的机制,来解决教育公平这一当代的社会问题。
从过程的角度来看,社会公平可以分为起点的公平、机会的公平和结果的公平:机会提供某种可能,社会成员的努力使可能转变为现实即结果。
1、法律制度与社会公平。
(1)保证每个公民平等受教育权的机会。法律所追求的公正和平等,其本质首先是人人都应当认识到人与人之间本质上是平等的,法律必须把所示正义和公平作为其终极价值。为此,法律制度必须首先保证教育起点公平。包括教育权利公平和平等对待。教育权利公平是指个体的教育权利不因其种族、民族、性别、职业、家庭出身、财产状况、宗教信仰的不同而不同,即每个人都享有平等的受教育权利,这已经被世界绝大多数国家以法律条文的形式明确规定下来。平等对待,是法律面前人人平等原则在社会公平正义方面的具体要求,是公平正义的载体和支撑。即机会均等意味着通过国家和法律制度的干预为每个人提供这种资源,让受教育者享有同等接受教育的机会。
(2)提供受教育公民一套合理分配教育权利的程序规范。实践证明,法律的程序公正能够保障实体公正的实现。实体公正是一种结果的公正,而任何结果都是经过一定的过程得以实现。
教育过程公平主要体现在学校教育资源的投入、硬件设施,包括师资力量的配备、教育物质条件的总和与同类学校相当,能够满足教育教学活动的正常开展;课程设置和教学内容不仅要符合社会发展的需求和受教育者身心发展规律,而且也要关注到学生个体差异,以适应不同类型的学生的发展需要;从教学实践上看,要求教学公平,教师在对待学生的态度和期望上体现平等,一视同仁,等等。
(3)提供给受教育公民一套有效的纠偏或补偿机制。
2、实现教育公平的法律措施
从某种意义上说,教育法制佛实现教育公平目标的根本途径,也是实现教育公平的法律保障。所以,应该从完善教育方面的法律制度和如何促进法律制度的落实着手,为当前解决教育不公问题打开突破口。
(1)把法律的逐步完善与政府的积极作为紧密结合。实现教育公平,关键在于政府。在具体的措施方面,首先必须加大教育投入。教育投入是教育改革和发展的前提,也是实现教育公平的基础。其次,政府要建立和完善国家对弱势群体特别是城乡贫困家庭子女、残疾儿童等就学的资助体系,促进教育公平的实现。
(2)积极完善监督机制,使受侵害者的受教育权利得到有效的救济。维护和实现教育的公平正义离不开监督,监督效用的强弱在某种意义上决定着教育公平正义的实现程度。[5]
(三)终身教育的角度
终身教育最主要特征就是范围上的整体性和服务对象上的普遍性,教育内容和教育方法上的丰富性和多样性。教育是一个人从出生到死亡全程持续进行的所有教育机会的统一。有一句话概括就是宋代思想家朱熹说的:“无一人不学,无一时不学,无一物不学。”
终身教育是一个促进教育社会化向学习社会化发展的过程.学习机会均等、最佳学习环境等都是学习化社会的最基本标志。第一位公民在学习化社会中都可以自由地获得学习训练与自我培养的机会。终身教育倡导通过扩大人们在学习、训练、专业进修和获得资格等方面的前景,扫除现有考试制度造成的不平等,以及选拔制度和社会资源与人才的浪费,抑制一些教育发展的障碍。
通常我们所说的教育公平,主要指的就是教育权利平等和教育机会平等这两个基本方面。具体讲应至少包含以下几个方面:一是教育机会的均等,不论地区、性别,不论贫富、身份,都江堰市能平等地享受到宪法规定的受教育权;二是教育资源占有的均衡,不能因为地区、城乡以及结构上的差异而有优劣之分;三是教育质量的普遍同质,不应该人为地区分出不同的教育档次和质量标准;四是教育政策的平等;五是教育体制的公平。
当前我国教育权利的平等已不是问题,教育公平的核心是“教育机会均等”,也就是说对教育公平的关注集中在给所有人公平的发展和竞争的机会。而在终身教育理念下的教育公平最基本的要求就是教育资源公平地分配给学校和学生。即面向全体学生,办好每一所学校,促进学生的全面发展。
“均等”的分配并不一定是公平的;“公平”也不一定就是均等。公平比平等、均等更抽象,更具道德意味。
当前关于教育公平有多种说法:起点公平、过程公平、结果公平。我们认为,重要的不是给教育公平分类,而是明白教育公平的本质意义。终身教育理念下所谓本质意义的公平是指无论何时、何地、用何种方法,所有人都能通过这种教育获得适应社会发展和变化所必须的再生性学习能力,即生存能力。也就是说,教育公平在本质上是一种“学习能力的公平”、“生存能力的公平”。
终身教育不再是指既定知识的传授和掌握,而是指使人获得一种学习能力,这是一种终身学习、终身教育奠基的教育。终身教育能力实际是一种自我教育能力,是再生性学习能力。这种能力从基础阶段开始终其一生都处在开放的待开发状态,基础教育阶段则是生成这种能力的最主要时期。
终身教育强调评价的多元性。强调教育是一个过程,着眼于它的全过程的多个方面的表现,对于整个过程中不同阶段、不同结果应有不同的评价标准,这样才能使人们各展所长,各得其所。
站在终身教育的高度思考解决教育公平的有效措施:(解决教育不公问题,必须从制度和政策上着手,加以调整和协调,纠正一些人为产生教育不公的政策,如加分政策、学校的分级分类政策等。)
首先,要深化教育体制和办学体制改革,以促进教育公平。
其次,平均分配教育经费,使学校的校舍、设备等硬件水平大致相似;公平地调配师资、校长,或实行定期轮换,以保证大致相同的师资水平;按学区平等地接受学生,使生源质量大致相似等都是增进教育公平的基本途径。
实现真正的素质教育是实现教育公平的前提条件。
终身教育的最终实现,依赖充分的教育机会,开放的、多元化的教育体制,灵活的学校制度与构建终身教育的社会环境和体制。[6]
(四)高等教育哲学视野
“教育公平包括教育权利平等与教育机会均等两个基本方面。”它包括小学、初中、高中和大学四个层次的教育权利平等和教育机会均等。
这里从高等教育哲学的视角,根据教育公平的生成和教育公平主体教育公平感的建构过程,来探讨高等教育入学机会的公平问题。
在高等教育的发展历史中,先后出现了两种高等教育哲学,即高等教育认识论哲学和高等教育政治论哲学。在这两种哲学视野中,教育公平事实的生成和教育主体的教育公平感建构是不同的,但有一点是共同的,那就是存在事实上的教育不公平,教育公平的“实然”状态与“应然”状态不统一。而在随后出现的以人为本的高等教育哲学视野中,教育公平的“实然”与“应然”状态有望统一,教育公平事实的生成和主体的教育公平感建构有望获得统一。
从教育公平的生成角度看,教育公平是在政府、市场、高等教育系统和个人(社群)共同作用下生存的社会事实,这种社会事实表征着公民教育权利平等和教育机会均等的程度。在教育公平的实然状态生成过程中,起决定作用的因素有:政府(中世纪大学时主要是教会,政府起相对次要的作用)、高等教育系统、个人(社群)和市场。
高等教育系统影响教育公平的生成事实的因素主要有三个:第一,高等学校的数量及招生数量;第二,高等学校的分层情况和分布情况,分层就是研究型大学(其中的少数被称作精英大学)、一般大学、社区大学之间的比例情况,这最好与适龄青年的要求相匹配;分布是指高等学校在本国各地区的设置情况。第三,招生的方式,高等教育系统根据自己的情况来决定哪些人、以怎样的方式进入高等教育系统。
教育公平感是个体(或社群)对教育公平事实的“实然”与“应然”状态之间关系的看法,它可以用如下公式来表示:教育公平感=教育公平实然状态/教育公平应然状态。教育公平实然状态就是政府、市场、高等教育系统和个人(社群)四种力量在教育“机会均等”问题上相互作用、博弈生成的结果。教育公平的“应然状态”来源于个体(社群)对教育公平事实的价值评价。这种评价主要是以个人形式进行的,它依据的是个人经验内容的偏好和对公平“实然”的预期,或者说主要取决于个人的习惯和个人对他人教育机会的认识,它是一种比较的产物,是一种当下的评价,也就是说这种评价会随着时间的流逝而变化,因为人们的习惯并不是一成不变的。
在高等教育认识论哲学视野中,高等学校的教育公平取向为知识生产,教育最终的目的是为了知识的创新的发展。从高等教育入学机会修缮一新的角度讲,在这种哲学视野中,把适宜于知识创新与发展的人才选入大学就是最大的教育公平。它尊重的是人的知识获取能力和发展潜力。
在高等教育政治论哲学视野中,高等教育的价值观是一种社会本位的高等教育价值观,高等教育的活动是以社会为本位的,社会利益高于一切,高等教育是实现社会发展的一个工具。在这种哲学视野中,教育公平事实生成虽然取决于高等教育系统、政府、社群(个人)和市场四个因素关系,但高等教育系统却不与社群(个人)因素和市场要素发生联系。
在以人为本的高等教育哲学视野中,教育公平取向是个人,教育应该面向全体有生命力的个人,实行通识教育,因材施教。高等教育要充分发扬每个人的潜质,促进每个人的全面发展,高等教育要给每个适龄、合适条件的人,提供合适的高等教育机会,要尊重个人意愿和能力。
从历时性来看,根据高等教育的实践,特别是发达国家高等教育的实践(如美国),高等教育认识论哲学对应于高等教育的精英教育阶段,高等教育政治论哲学对应于高等教育的大众化阶段,高等教育以人为本哲学对应于高等教育的普及化阶段。[7]
(五)体制的视角
从本质上讲,现代义务教育制度的初衷,是国家承担为所有孩子接受某种程度教育的财政责任,从而为公民提供一个相对公平的教育机会。
从某种意义上说,教育本身就是地区性事务。
从体制的角度而言,主要包括以下几个方面:
1、建立健全我国政府管理的机制角度,包括建立健全同级政府各个部门之间的利益协调和沟通机制、建立健全不同层级政府之间的利益协调和沟通机制,如教育部与财政部之间。
2、财税体制角度。即建立健全符合中国国情的财税体制,使地方政府能够提供更好的公共服务。
3、教育经费的监督制度的角度。即建立健全教育经费的监督和审计制度。
4、改革公共产品供给方式的角度。
5、适当放宽民办教育的角度。即打破垄断,开展竞争,适当开放民办教育市场。[9]
(六)法治视角
固然,重视教育的地方越来越多,教育部门也在财政支出中争得了越来越多的利益,但是不可否认,再多的重视也不能代替最普通的法治。
教育的公平并不简单是最大程度满足最大多数人的公平,而是要在满足最大多数人公平的同时,也不许放弃挽救和保障少数人的公平。
教育公平不是平均主义,应当是“基本受教育条件”的平等,即所谓“起点”的平等,而不是抹杀了地区及个人的差异和个性的、过程与结果整齐划一的绝对平等。
如同
教育公平是人类永恒的理想。
个性化是追求教育公平的最佳方案。[10]
(七)从城乡入学机会看高等教育公平
高等教育公平包括起点、过程和结果的公平,当前,起点公平即高考入学机会的均等问题备受关注,其中城乡考生的入学机会均等是一个重要方面。[11]
(八)伦理审视与制度保障
所谓教育公平,是社会给予全体社会成员自由、平等地选择和分享各层次公共教育资源的一种价值理念。在现代社会条件下,教育公平的内涵应包含以下几个方面:首先是教育起点公平。它是指尊重和保护每一个人的基本人权与自由发展,即教育权利公平。衡量标准可定位在“让人人都享有受教育的机会”。其次是教育过程的公平。它是指在教育资源和教育经费的投放、教育课程的设置、师生关系互动等方面,通过相应的制度、政策继续体现和维护教育公平。衡量标准可定位在“让受教育者都有机会获得适合个人特点的教育”。再次是教育结果的公平。它是指人的发展的公平,即每个人都能有效利用社会提供的教育机会,取得符合其个性、才智的学业上的成功,从而为其未来发展创造条件。衡量标准可定位在“让受教育者人人学有所得,学有所用”。
当前影响我国教育公平实现因素主要表现在:
1、教育政策中的“城市取向”。
2、教育腐败。突出表现在公平竞争的升学考试制度破坏上——以权力和金钱作交易,换取短缺的教育资源。第一类是所谓的“条子生”,即通过某种特权进入学校的学生。第二类是“缴费生”,不符合入学标准,但通过花钱买分数取得入学资格的学生。关键是在这些“缴费生”中,有相当一部分都是公款读书。第三类是“学校利益集团”。
3、教育投入不足,教育资源有限。
目前众多的教育不公平问题,最终都可以还原为政策和制度问题。一是许多不公平问题本身就是政策、制度缺失或不健全所造成的;二是所有的教育不公平问题最终都必须通过政策的修订和制度创新进行调节。
教育公平的制度保障:
1、教育公平的法律制度保障
教育法制化是通过对教育关系、教育行为和教育发展的协调、规范和引导,以保障教育秩序、达成教育目的、实现教育公平的一个实践过程。为了更好地保障教育公平的实现,教育必须法制化。
教育法制化包括:教育关系法制化,保障教育权利的公平;教育行为法制化,维护教育过程的公平;教育发展法制化,追求教育结果的公平。
2、教育资源配置的平衡制度保障
教育资源配置的平衡制度保障包括:
(1)教育投入的配置平衡,首先,制定《教育投入法》。其次,政府要加强对西部地区教育的支持和投入特别加强对边远地区基础教育的投入逐渐缩小东西部地区基础教育的巨大差距,确保边远地区和偏僻省份的同龄人能有同等的机会接受教育。再次,鼓励社会资金投资教育。
(2)教师资源的优化平衡。首先,国家应采取优惠政策干涉为西部和落后地区吸引人才,留住人才创造条件。其次,要立足于西部和落后地区师资的实际情况,采取各种形式的在职教育等措施切实地帮助这些地区的教师提高自身素质。再次,国家还应进一步鼓励大学生到西部和落后地区挂职锻炼。
(3)学校设置的区域平衡。
3、教育政策的利益制度保障
(1)保障受教育权利公平的政策。
(2)保障受教育过程公平的政策。教育过程公平的主观方面主要体现在教育者在教育活动过程中公平对待每个教育对象。首先,教师公平对待学生,不是指对每个教育对象平均用力,而是应考虑以平等为基础的各种不同方式来对待每一个人,体现“因材施教”。其次,应为受教育者提供与其自身主观条件“相当”或“相称”的教育机会与教育条件,为求实现每个教育对象的潜力得以最大限度地挖掘,个性得以最佳程度地发展。教育过程公平的客观因素主要表现在教育活动的有形投入方面,如对教育活动配置的师资力量,教学硬件设备,教育直接投入经费等方面的公平等等。
(3)保障受教育结果公平的政策。首先,应着力于完善招生考试制度;其次,在考试方法上应增加除选拔性考试以外的测定教育结果的有效方式;再次,在考试制度设置方面,采取国家考试、区域考试、学校考试相结合的制度,配套实施新的招生录取制度等;最后,在宏观政策指导的前提下,政府应给予不同类别、不同层次的学校选拔符合自己办学特色的学生的自主决策权,使各个学校可以按自己的方式和实际来选择真正适合实现其培养目标的人才,让学校真正成为自主决策的实体。
(4)教育公平的补偿制度保障。首先,教育公平的倾斜性补偿。其次是教育公平的减免性补偿。
在公平、效率、自由等教育伦理的价值目标之中,公平是最为基础性的伦理价值目标,因此必须建立起政府、市场、社会、公民之间公共教育权利的制衡机制,依靠制度来保障教育公平的真正实现。[12]
(九)历史与理论的分析
1、理论上分析:
平等与公平、教育平等与教育公平的比较界定:
平等(equality),源于equal,意味着“同样,没有差别”,主要是指事物之间的数量关系,用于判断事物在量上的相同性,是一个客观事实判断。公平(justice),即正义,则是一个主观的价值判断,是关于调节人与人之间利益关系合理性的规范、原则。如果把各种利益用社会资源来代替的话,公平就是指国家对社会资源进行配置时所依据的合理性的规范、原则。
教育平等(equality of education)指人们不受政治、经济、社会地位和民族、种族、信仰及性别差异的限制,在法律上都享有同等受教育的权利。教育公平,是对教育平等状况的一种主观评价,可定义为社会对教育资源进行配置时所依据的合理性规范、原则。
2、历史上分析:
在不同历史时期中,不同社会阶层有各自的公平观。教育公平作为社会公平大系统中的一个子系统,同样也是一个历史的概念,不同的阶级有不同的教育公平观。
(1)奴隶主阶级的教育公平观。在奴隶社会,由于生产力的限制,教育资源有限,奴隶主垄断了知识,享受学校教育成为奴隶主阶级的特权。
(2)封建地主阶级的教育公平观。封建社会,在整个中世纪,西方和中国的教育在本质上是一致的,享有受教育权的只是少数特权阶层。
(3)资产阶级的教育公平观。资产阶级教育公平观经历了三个阶段:
第一个阶段是“保守主义关于教育面前机会均等”(这是瑞典当代教育学者胡森提出的,他的社会哲学思想是,上帝使人具有不同的能力,而尽可能充分地利用这种能力则是各人自己的事情。上帝赋予每个人的能力与其因出生而归属的社会等级或社会阶级是一致的,每个人不仅应该最好地利用自己的能力,还要对此感到满足,因为他得到的才能是一出生就决定了的。)
第二个阶段是“自由主义关于教育面前机会均等”(其思想是,每个儿童从出生起就有某些智力上的天赋或某些较为稳定的能力,教育系统应当被设计为能够消除阻止儿童发展的经济和社会等外部障碍,使出身于下层阶级但有才能的年轻人得到向上的社会流动。)
第三个阶段是“教育机会均等的新概念”(即教育结果平等的思想)
十六世纪兴起了新教运动,领袖路德严肃地批评腐败的教会,把教育看作是改造教会和社会不可缺少的工具,主张国家应该实行义务教育,在人类历史上首次提出在全民范围实行义务教育的问题。
(4)无产阶级的教育公平观
无产阶级认为只有实行生产资料社会公有制,才为实现教育公平准备了社会物质基础。[13]
(十)社会学分析
所谓教育公平是指教育制度合理性与公正性的统一。作为主观意义上的教育公平,可以从政治、经济、文化、伦理等多学科角度阐释,执其一端,难以见全貌,但其核心是效率与公平,这是毋庸置疑的。
从社会方面来理解教育公平的含义,主要应把握以下三个方面的内容:
1、教育公平是社会公平价值在教育领域的延伸和体现,反映了社会公平的一个基本准则。所谓社会公平是指全社会公民能够平等自由并遵照一定的法律规范,享用社会所提供的种类有效资源的一种状态。社会公平具有四个特征:(1)公平的对象是面向全社会的所有成员;(2)公平的前提条件是平等自由;(3)必须在法律许可的条件和范围内;(4)享用的资源具有开放性和全面性。
2、教育公平是对教育资源的重新分配,是人的最基本的权利之一。人与人之间的差别主要是自然差别和社会差别,而主体人所具有的不同社会意义的社会属性构成了人的社会地位,人的社会地位和社会分化是社会分层的核心,由此产生了阶段、阶层和社会不公平。
3、教育公平是化解社会冲突的重要手段。对社会公平而言,施行平等公正的教育能极大化解社会冲突,这是因为实施教育公平,有利于处于劣势地位的阶层向优势社会地位流动,尤其是在以考试制度选拔人才的社会里,越是公正、公平的考试制度,越能加速其向优势社会地位流动,从而改变其生存状态。
教育公平的真正实现必须是教育普及和教育质量的统一,全社会所有成员,都应获得机会均等的教育,享受高质量的教育,获取教育结果的平等。(或者说是达到教育公平的标准)
教育公平不是绝对意义上的公平,它是相对性概念。强调绝对公平是不可能的,也是不现实的,抛开人发展的条件外,教育不公平是保持教育活力、促进竞争的一个重要办法,有利于选拔人才。[15]
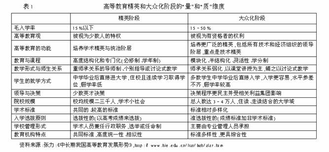
(十一)大众化视域下我国
马丁·特罗的高等教育发展三阶段理论认为,精英、大众、普及三阶段的区别,不仅表现在“量”上,而且还体现在各自高等教育观念、功能、课程以及管理等十个方面所存在原“质”否的变化上,是“量”与“质”的统一。而“质”的特征更应成为划分三个阶段的主要依据。

“质量”是高等教育大众化的“生命线”。[16]
(十二)现代意义上的教育公平
现代意义上的教育公平的具体内容和规则主要包括:
1、受教育权利的保证。
2、教育机会平等:一是教育机会起点的平等,即凡是具有同样潜能的社会成员应当拥有同样的起点,以便争取同样的发展前景;二是个人所拥有的任何特权,都应当被取消;三是国家为改进人们之状况而采取的措施,应当同等地适用于所有的人。同时要承认并尊重社会成员在发展潜力方面的“自然”差异。
3、按照能力或才能对教育资源进行分配。即根据每个受教育者的能力或才能进行有所差别的分配。
4、补偿原则。即立足于教育的整体利益,对教育发展过程中形成的不利群体的教育进行必要的调和补偿,使不利专利侵权普遍地获得由教育所带来的收益,进而使教育的整体质量不断提高。[17]
三、关于教育公平的三个不等式
(一)教育公平≠教育的平均主义
有人把教育公平理解为“平均教育”,认为任何人都应该接受同等的教育。
(二)教育公平≠考分公平
有人认为应试教育是公平的,因为应试教育注重的是分数,而分数面前人人平等。不错,应试教育是建立在考分公平的基础上的,有公平的一面。因为决定谁能上大学,目前大家认可的方式是考试,以分录取,这比以金钱、权力为标准,显然是公平的。但考分公平也是相对的,考试本身是有弊端的。
(三)教育公平≠结果公平
有人认为教育公平就是保证教育结果的公平,这也是错误的。中国教育学会会长
所谓教育公平,不是提倡无差异教育,相反,它是在承认人的差异性前提下,根据学生先天禀赋和后天努力的程度不同慎重分配教育机会,使学生可以有效利用社会提供的教育机会,最大限度地取得学业成功、实现发展,而不是根据家庭出身、社会地位、经济条件等外部因素。教育公平所要求的就是让所有学生都能走向成功,不一定成为拔尖人才,但也可以成为高素质劳动者。[22]
四、我的体会
教育公平不是绝对的公平,也不是一成不变的,应当具体问题具体考虑,因时因地因人而异,但公平绝不等于平均、均分而是一种相对意义上的公平。正如孔子的“有教无类”以及《种树郭橐驼传》中所说的:“橐驼非能使木寿且孽也,能顺木这天以致其性焉尔。”一样,循其“性”而行之,这样才能更加接近于教育公平的目标,真正实现教育公平。
为了能够达到这个目标我们应从法治的角度入手,也就是通过建立一系列的不依赖于个人情感和觉悟的法律、法规、体制来最大限度的接近教育公平的目标。教育公平只是教育的一个理想的状态,绝对的教育公平是不现实、不可能的,也是不存在的,也就是说所谓教育公平只是某种程度或意义上的公平,是相对的。正如社会主义之于共产主义。如:义务教育经费保障机制的《义务教育法》;对当前分担的具体项目和比例作出规定的2005年12月发布的《国务院关于深化农村义务教育经费保障机制改革的通知》;免课本费、免杂费、、补助寄宿生生活费的“两免一补”政策;使地方人大能够直接审议义务教育经费预算,进而客观公正地衡量政府对义务教育是否尽到了责任的《预算法》等等。
参考文献
[1] 朱永东、叶玉嘉:我国教育公平研究之十年.中国高教研究,2007,(05)。
[2] 邓晓丹:教育公平的本质:教育平等与教育效率的动态均衡.理论前沿,2007,(09)。
[3] 李静:影响教育公平因素的探究.教育探索,2007,(04)。
[4] 周采:公共经济学视野中的高等教育公平.南京师大学报(社会科学版),2006,(05)。
[5] 缪文升:从法社会学视角分析如何实现教育公平.中国职业技术教育,2006年12月。
[6] 张晓华:从终身教育的角度看教育公平问题.教学与管理,
[7] 刘广明:高等教育哲学视野中的教育公平.郑州大学学报(哲学社会科学版),2007年1月。
[8] 浩歌:跳出“教育公平”的狭隘视野.中国高等教育,2006,(10)。
[9] 魏向赤、王小明:促进教育公平:体制的视角.教育发展研究,2006,(6B)。
[10] 刘群:法治视角下的教育公平.人民教育,2006,(23)。
[11] 苟人民:从城乡入学机会看高等教育公平.教育发展研究,2006,(
[12] 何会宁、沈晓:教育公平的伦理审视与制度保障.道德与文明,2006,(03)。
[13] 曾丽红:教育公平——一个历史与理论的分析.山西师大学报(社会科学版)研究生论文专刊,2006年9月。
[14] http://baike.baidu.com/view/21982.htm
[15] 孙新:教育公平的社会学分析.教育探索,2006,(01)。
[16] 熊华军:大众化视域下的我国高等教育公平政策分析综述.高等工程教育研究,2007,(01)。
[17] 李江源、胡斌武:论教育制度的伦理道德之维.教育理论与实践,2006,(01)。
[18]http://www.bylw8.com/Thesis/Education/Education_Theory/0404403392007-1175706680.html
[19] http://post.baidu.com/f?kz=16776838
[20] http://baike.baidu.com/view/21982.htm
[21] http://www.jledu.com.cn/jyjxyj/view_content.asp?id=11&seq=5&c_seq=219
[22]
http://www.blog.edu.cn/user4/jdxujian/archives/2007/1898949.shtml